19日从华体会平台猪遗传改良与种质创新全国重点实验室获悉,该实验室黄路生院士团队联合四川农业大学李明洲教授团队,研究构建了全球首个同时含染色质构象、DNA甲基化及多种组蛋白修饰的杂交猪父母相高分辨率表现图谱,系统揭示了其在亲本效应中的协同调控机制。相关研究成果近日发表于《自然·通讯》。

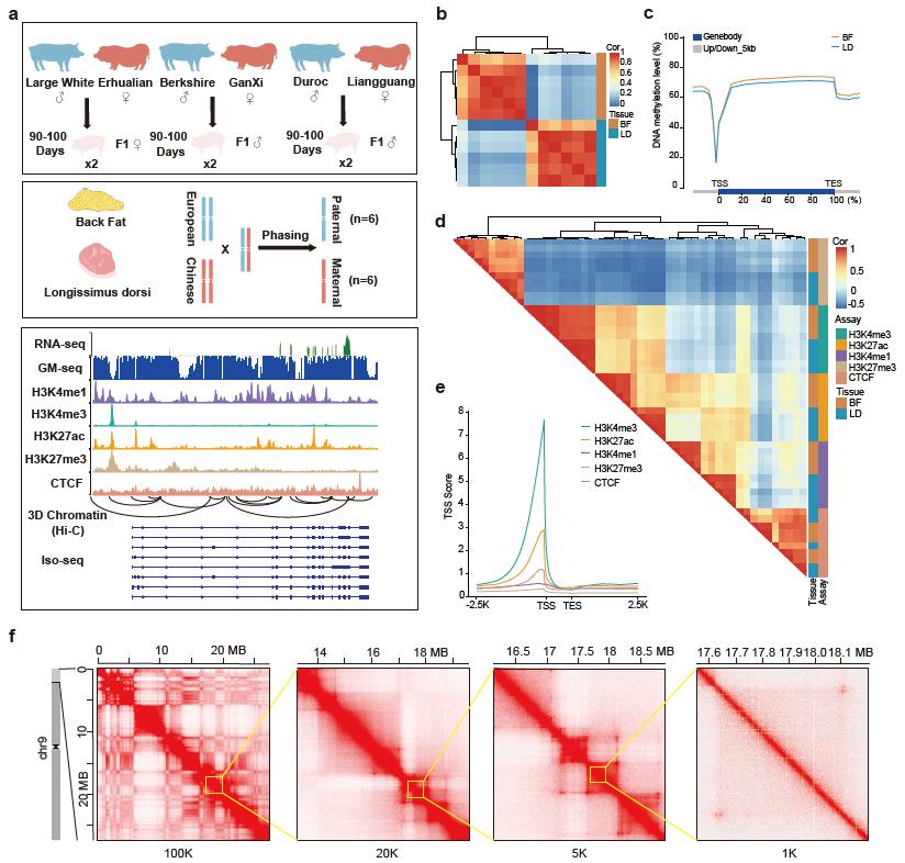
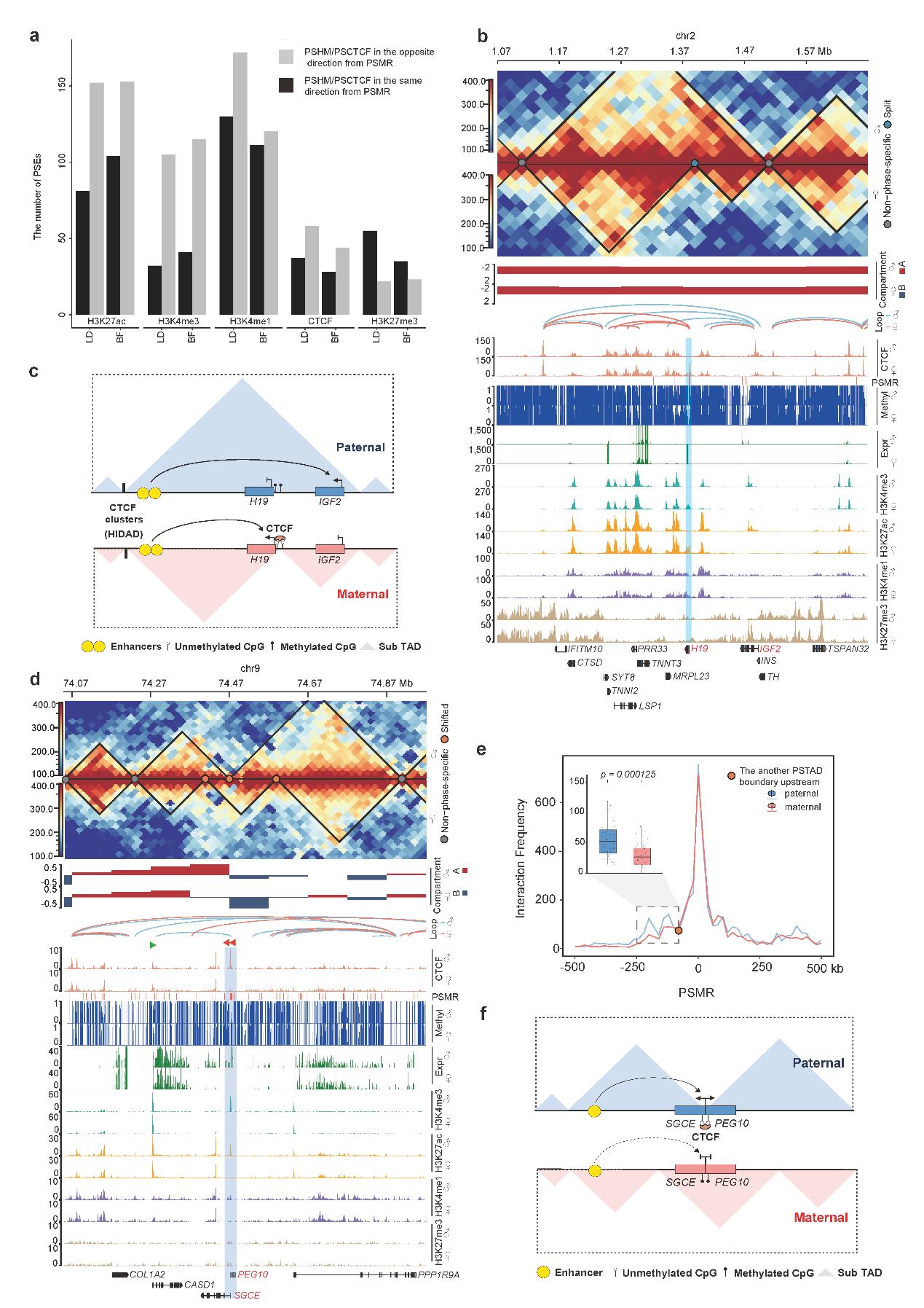
在哺乳动物中,绝大多数基因通常被认为在父母两套染色体之间等效表达。然而,越来越多的研究表明,部分基因的表达受其遗传来源,即存在亲本效应影响。研究团队通过三组欧洲商品猪与中国地方猪的杂交组合,建立起覆盖全基因组、跨物种血统、跨组织的多组学相位数据库。研究通过多组学整合,揭示了PSE的复合调控机制,并在H19-IGF2与SGCE-PEG10区域重建复杂印记模型、通过父母本偏好表达解析揭示杂交优势的表观基础。

该研究补充了当前猪POE研究中缺乏“跨品种、高杂合、多组学、定相精准”图谱的不足,拓展了基于亲本相位的功能基因解析路径。相关成果不仅为生猪育种提供了多维表观标记筛选依据,也为结合表观调控的非加性选择与选配提供了育种新范式,为开发具有种质创新潜力的新品种和配套系提供了重要参考。同时,该研究所建立的印记模型和调控框架,在跨物种印记研究与人类疾病模型中也有参考意义。